Mandatory Internship Information


 

internship information presentation

 

Important Questions for Students About Their Summer Internship

 


 

When is the Summer Internship Performed?

It is conducted during the summer of the 2nd and 3rd years. You may optionally complete it in the summer of your 4th year; however, since graduation is generally scheduled for June, if you postpone your internship to the 4th year summer, you will receive your diploma in the following February term.

How Many Days is the Internship?

The internship duration is 60 working days (approximately 90 calendar days). You may complete this as 30 + 30 days, 20 + 20 + 20 days, or as a full 60-day period.

How to Prepare the Documentation?

Each year, students in the 2nd and 3rd years receive a dedicated training course on internship documentation by the Internship Committee Chair. Do not miss this course and be sure to obtain sample documentation forms.

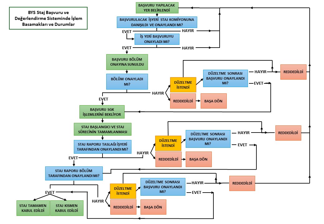
How to Apply for the Internship?

Consult the Internship Committee to check the suitability of your internship place. (Contacts: Prof. Dr. Recep ARTIR, Asst. Prof. Dr. Selim DEMİRCİ)

Submit your application to the Engineering Faculty Student Affairs Office at least 15 working days before your internship begins and fill out the necessary documents related to your internship place.

After completing your internship, submit all your documents to the Department Internship Committee before the start of the new academic term.

 

FORMS ABOUT SUMMER INTERNSHIP

  • DOCUMENTS TO BE PREPARED BEFORE INTERNSHIP
      Internship Application Guide  (Click)
 

 

  • DOCUMENTS TO BE PREPARED AFTER INTERNSHIP
      Things to do after the internship (Click)
 
      3. Internship Survey
 

For information on how to write your internship report, please click the link below:

 
 

This page updated by Metallurgical and Materials Engineering on 04.09.2025 16:10:05

QUICK MENU